


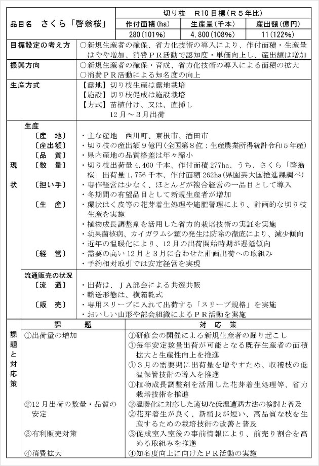
山形県は啓翁桜の生産量が全国第1位。山形県全域で生産されていて、主な産地は西川町・東根市・酒田市ペロ。最近は置賜地域の米沢市や白鷹町、最上地域でも栽培されるようになったんだって。丈の長いものはホテルやホールのロビーなどに飾られることが多く、短いものは家に飾って楽しめるペロ。
今年改定された、令和7年度から10年度までの「山形県花き振興計画」。主要品目の一つの啓翁桜は、「新規生産者の確保・育成」「省力化技術の導入による面積の拡大」「消費PR活動による知名度の向上」に取り組み、生産量全国第1位をしっかり守るペロ。
※画像クリックでPDFを表示
|本文へ戻る|